支持投票:
建 筑
建筑系统
生产系统
科技系统
建立分星
战 斗
协防系统
地图系统
战斗系统
战斗阵形
英 雄
英雄合成
英雄介绍
英雄属性
英雄技能
装 备
装备说明
装备制造
装备强化
卡片系统
联 盟
盟战系统
联盟系统
互 动
消息系统
交易系统
聊天系统
商城系统
任 务
任务系统
礼包系统
活动系统
游戏名称:宇宙英雄大乱斗
官方网站:
点此进入
游戏资料
>> 科技系统
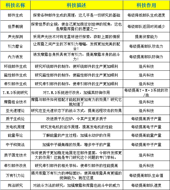
科技系统
要有强大的实力,坚实的科技基础是必不可少的,科技不仅关系到兵种的制造,还影响生产效率及兵种属性
科技列表:
【回顶部】