本文由第三方AI基于17173文章http://news.17173.com/content/2009-01-23/20090123100308662,1.shtml提炼总结而成,可能与原文真实意图存在偏差。不代表网站观点和立场。推荐点击链接阅读原文细致比对和校验。
《游戏人生》今日开新服 7倍经验升级爽
2009-01-23 10:03:08
神评论
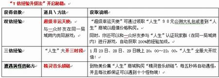
《游戏人生》今日(1月23日)早上11:00再开电信二区“福气牛牛”,新春金牛自“人生”送福而来!为庆祝1月16日“人生”牛气公测的火爆开启,同时也为了丰富广大玩家的新春长假网游生活,“人生”特别推出一系列精彩的新春活动,“7倍经验练级法”更成为广大玩家高度关注与追捧的热中之热!想知道“7倍经验”的开启方法?想获得更多的精彩体验?那么千万别走开,《游戏人生》在新春长假约定你,为你“送福送运送好礼”!
新春激情三倍经验时段:2009年1月23日、28日、29日晚上20:00~22:00
新春燃情双倍经验时段:
2009年1月24~27日、1月30~2月1日晚上20:00~22:00
《游戏人生》新春活动一览:









