支持票数:
游戏特色
英雄侠客群崛起
一争高下称至尊
-------------
驱除鞑虏复神州
勇闯难关真英雄
-------------
神秘圣物惊江湖
自创武功显神通
新手五分钟
套装属性
0-10级 20-30级 30-40级
40-50级 50-60级 60-70级
80-90级 60-80级 生肖套装
系统详解
boss关卡 VIP功能 帮派系统
闯塔系统 成就系统 副本系统
交易系统 经验挂机 神器系统
山庄系统 师徒系统 挑战擂台
武功修炼 侠客系统 装备属性
基础资料
地图资料 经络说明 人物属性
侠客解析 装备资料 特色系统
官方信息
游戏名称:南帝北丐
运营公司:51wan
游戏类型:Webgame
绿色官网:点我进入
客服中心:点我进入
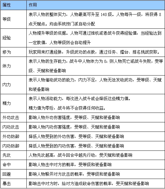
人物属性 首页 >> 游戏资料 >> 人物属性

  《南帝北丐》人物属性详解

  人物属性

  l 基础属性

  l 天赋

  l 抗性

  例:比如说你20级时的纯阳抗性为40,则纯阳武功对你造成的伤害减少10%,而30级时,你需要60点的纯阳抗性才能使纯阳武功对你造成的伤害减少10%。

【回顶部】