游戏资料
| 护法介绍 | |||
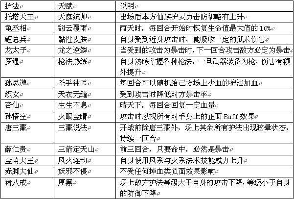
| 一、关于五行相克: 五行系统:风、火、水、土、雷和无属性。其中水克火,火克雷,雷克风,风克土,土克水,无属性攻击其他属性削弱20%,但被其他属性攻击不受加成伤害。属性会影响攻防加成。 二、关于护法天赋:护法先天具备的一个被动技能,不占用战斗回合数,出场战斗就有效。 部分护法天赋如下:
关于护法性格: 性格 描述 勇猛 力量增加10%;耐力减少10% 任性 力量增加10%;意志减少10% 热烈 力量增加10%;灵力减少10% 固执 力量增加10%;敏捷减少10% 大胆 耐力增加10%;力量减少10% 稳重 耐力增加10%;灵力减少10% 慎重 耐力增加10%;意志减少10% 保守 耐力增加10%;敏捷减少10% 悠闲 灵力增加10%;力量减少10% 孤僻 灵力增加10%;耐力减少10% 狂妄 灵力增加10%;意志减少10% 冷静 灵力增加10%;敏捷减少10% 沉着 意志增加10%;力量减少10% 坚定 意志增加10%;耐力减少10% 胆小 意志增加10%;灵力减少10% 悠闲 意志增加10%;敏捷减少10% 积极 敏捷增加10%;力量减少10% 疯狂 敏捷增加10%;耐力减少10% 浮躁 敏捷增加10%;灵力减少10% 急噪 敏捷增加10%;意志减少10% 睿智 灵力增加10%;力量减少10% 平庸 无任何效果 三、关于护法技能: 玩家的护法在达到一定级别后将自动获得一些技能,技能升阶需要技能书,升阶技能书可以从种族洞府的功德院获得,当然啦你得有足够多的功德才可以。另外洞府幻化阵还可以获得部分学习技能书和升阶技能书,你可以试一试哦!玩家还可以多打副本BOSS,他们掉学习技能书哦! 关于护法悟性: 护法悟性决定护法每升一级五维增加的数值点数,越高的悟性加的越多。玩家可以通过给护法使用领悟丹提升护法悟性。使用小领悟丹提升悟性有几率失败掉级,级别越高,失败率越高;中领悟丹有较低几率失败,失败不掉级;大领悟丹有极低极低的几率失败,失败不掉级。
四、如何设置技能? 由于护法战斗内不可控制,玩家需要提前为出战护法设定技能释放顺序。
如上图:护法释放技能将会是从左到右循环依次释放,技能种类不大于4种。你也可以只使用一个技能,这样在战斗中护法会只释放设置的技能。技能在战斗内有次数限制,一场战斗一个技能只能释放10次,所以要注意搭配哦! |
|||
|
|
【回顶部】 | ||


