相生相克 《诛仙3》全新职业技能曝光
《诛仙3》全新版本“风舞九天”即将于6月2日正式登场,新职业“青罗”将首次威风出阵,带来来自洪荒大陆的,有关于“风”的讯息。伴随着新职业概念的曝光,重头戏——“青罗”职业相关技能在仙友们的广泛关注下首次正式公布。知己知彼百战不殆,于己,提前做足以青罗弟子的身份披挂上阵的准备,于彼,率先知晓未来敌手的看家本领。
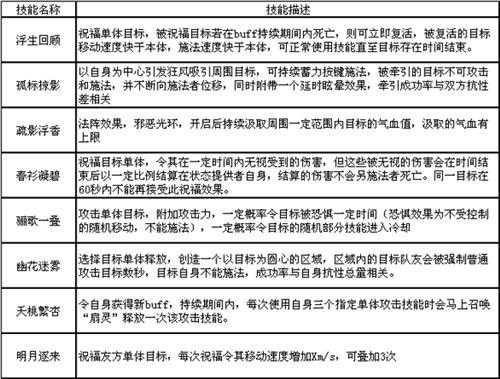
“青罗”的职业技能共分三系,分别为“寒冰系”、“火焰系”和“扰乱系”。技能效果密切贴合各技能系的名称,“寒冰系”技能偏重控制和辅助,噩梦般的诅咒效果令对手苦不堪言。“火焰系”技能大都涵盖杀伤力强大的高伤害技能,弹射伤害不容小觑。“扰乱系”技能下,玩家将获得强大的干扰敌方目标和护佑己方目标的能力,这一系也是新职业强力辅助向的体现。
“寒冰系”技能一目了然,在技能释放的前提下buff即刻生效,主要buff效果为定身、减速、迟钝等。“飞鸿踏雪”技能在成功虚弱敌方的前提下,令对方受到叠加的攻击伤害,同时汲取对方技能并躲闪一定时间。
“火焰系”技能除高伤害的特点之外,“研彻晓光”技能能够附加祝福效果给友方,令炎焰笼罩周身,令其暴击伤害属性大幅度提升。敌方受到“袖翻乾坤”技能的伤害后,周边的数个己方目标将迅速受到弹射伤害,伤害愈弹愈高,且弹射速度极快。
“扰乱系”技能能够逐渐吸取敌人移动速度甚至据为己用。值得一提的PVP技能方面,从低阶的“禁止目标使用指定技能”,到中阶的“强制目标使用指定技能”,再到终极的扰乱系招牌技能,均能从不同程度上给对手带来极大的威胁,也让新职业青罗自身的技能组合呈现多样和丰富的状态。
在《诛仙3》所构造的玄幻世界里,“修真”是仙友们每日的课题,随着修炼的道行由浅入深,所掌握的能力也将越来越强大。青罗宫独成一套修真秘法,并且让青罗弟子切实受益。每重修真境界都能掌握不容小觑的力量。
关于诛仙3的新闻
- (2026-03-20) 《诛仙》2014年初见时你问我“需要带吗”?如今只想看着你说:别抢我怪
- (2025-09-19) 诛仙端游新版本“瀚海潮歌”今日公测!小齐哥邀你领取版本好礼!
- (2025-09-16) 《诛仙》端游单人割草玩法即将上线!新服预约,自在超神!
- (2025-09-09) 诛仙端游全新海底副本即将上线!副本实录视频先行公开!
- (2025-09-09) 诛仙端游全新海底副本即将上线!副本实录视频先行公开!
- 洛克王国世界:异色宠物最全攻略(含3×3速刷法+全宠物点位+保底机制)
- <洛克王国:世界>最新孵蛋组合+规则攻略!洛克王国世界孵蛋攻略,方神陨落!机械方方已经移除妖精组,附公…
- 《洛克王国世界》347个全精灵图鉴,更新至公测版本!附宠物进化链、资质对比等【洛克王国世界】
- 正惊GIF:有点嚣张了!颜值超绝美女两部手机太招摇,看呆旁边小伙
- 热点预告:聚焦16号!《冒险岛》怀旧服封测,《三角洲》新赛季
- 《新热血江湖:世界》宣布将于4月16日正式上线 黑白郎君降临
- 热游情报:国Gal“妓女”女二引爆争议,《影之刃零》研发进入最后冲刺阶段
- 3 分钟看懂!刚公测的《王者荣耀・世界》,到底值不值得玩?
- 一看吓一跳:雷死人不偿命的囧图集(1069)
- 最新签到活动领炫彩精灵蛋+100万洛克贝+25个许愿星等奖励!洛克王国世界新活动,远行商人国王球提醒!
- 《洛克王国世界》347个全精灵图鉴,更新至公测版本!附宠物进化链、资质对比等【洛克王国世界】
- <洛克王国:世界>最新孵蛋组合+规则攻略!洛克王国世界孵蛋攻略,方神陨落!机械方方已经移除妖精组,附公…
- 洛克王国世界:异色宠物最全攻略(含3×3速刷法+全宠物点位+保底机制)
- 4月新游推荐:腾讯研发5年、投入13亿的《王者荣耀:世界》下周上线!
- 《魔兽世界》时光服:裁缝1-450满级,手把手教你最省钱的冲级方法
- 【洛克王国世界】呼唤精灵的名字,最后剧情挑战攻略,解锁翼王
- 【洛克王国世界】PVE神宠——燃薪虫,保姆级攻略,获取、进化方法以及技能搭配和打法思路
- 魔兽时光:附魔1-450满级,这份省钱路线帮你少花一半金币
- 《英雄联盟手游》第五关攻略疯狂峡谷看图找茬!今日完成所有关卡即可解锁特别奖励!
- 和平精英2025灵敏度分享码:最稳压枪灵敏度方案推荐











